公开征求化工园区和危化企业安全风险排查治理导则修改意见

来源:应急管理部 2019-07-26 10:14

慧正资讯:7月24日,应急管理部网站发布:关于征求化工园区安全风险排查治理导则和危险化学品企业安全风险隐患排查治理导则修改意见的函。

640 (3).webp (11).jpg

各省、自治区、直辖市及新疆生产建设兵团应急管理厅(局),有关中央企业:

为认真贯彻落实党中央、国务院关于危险化学品安全生产工作的决策部署,深刻吸取江苏响水“3·21”特别重大火灾爆炸事故教训,深入排查化工园区和危险化学品企业安全风险,提高化工园区和危险化学品企业安全管理水平,有效防范危险化学品重特大安全事故,确保人民群众生命财产安全,应急管理部组织起草了《化工园区安全风险排查治理导则》和《危险化学品企业安全风险隐患排查治理导则》(相关材料请从应急管理部官网-征求意见专栏下载)。现征求你单位修改意见,请于8月2日前将修改意见书面反馈应急管理部危化监管司。

化工园区安全风险排查治理导则(征求意见稿)

1 总则

1.1 目的

为全面排查化工园区安全风险,规范化工园区建设和安全管理,系统提升化工园区本质安全水平,增强化工园区安全应急保障能力,防范危险化学品重特大安全事故,依据《安全生产法》《危险化学品安全管理条例》等有关法律法规和标准规范,制定本导则。

1.2 适用范围

本导则适用于化工园区的安全风险排查治理。

1.3 基本原则

1.3.1科学规划,合理布局。

坚持产业集聚、布局集中、用地集约和安全环保的原则,规范园区的设立和选址,严格规划区域功能,优化园区安全布局,完善公用工程配套和安全保障设施。

1.3.2 严格准入,规范管理。

坚持严格准入,严禁落后和不成熟工艺的危险化学品建设项目入园。坚持一体化管理,提升园区应急保障能力,规范化工园区建设和安全管理。

1.3.3 系统排查,重点整治。

全面排查化工园区安全风险,突出对化工园区系统性安全风险的整治,提升园区本质安全水平,避免多米诺效应,防范危险化学品重特大安全事故发生。

2 术语和定义

2.1 化工园区

地方人民政府依法设立的用于专门发展化工产业的工业区或集中区。

2.2 防护目标

受化工园区危险化学品安全事故影响,化工园区外可能发生人员伤亡、财产损失的设施或场所。

2.3 多米诺效应

化工园区内一个企业的危险源发生安全事故时可能会引起其他企业的危险源也相继发生安全事故,从而造成更大的安全事故的效应。

2.4土地规划安全控制线

为预防和减缓化工园区危险化学品潜在安全事故(火灾、爆炸和中毒等)对化工园区外防护目标的影响,用于规划园区周边土地开发利用的控制线。

3 设立

3.1 化工园区应整体规划、集中布置,园区内不应有居民居住。

3.2 化工园区应符合国家、区域和省市产业布局规划要求,在城乡总体规划确定的建设用地范围之内。

3.3 化工园区应在时效期(5年)内经过整体性安全风险评估,且满足国家安全风险基准要求。

3.4 化工园区的设立应经省级及以上人民政府的批复认定。

4 选址及规划

4.1 化工园区所在地省级和设区的市级人民政府应编制《化工行业发展规划》和《化工行业安全发展规划》,园区应位于其专门用于危险化学品的生产、储存规划区域。

4.2 化工园区选址应把安全放在首位,化工园区应当进行选址安全评估,化工园区与城市建成区、人口密集区、重要设施、敏感目标之间保持足够的安全防护距离,留有适当的绿化缓冲带,将园区安全与周边公共安全的相互影响降至最低。

4.3 化工园区应编制《园区总体规划》和《园区产业规划》,《园区总体规划》包含安全生产和综合防灾减灾规划章节。

4.4 化工园区管理部门应委托省级及以上安全技术机构开展一次园区整体性安全风险评估,评估园区安全风险,提出消除、降低或控制安全风险的对策措施。

4.5 化工园区管理部门应依据园区整体性安全风险评估结果和相关法规标准的要求,划定化工园区周边土地规划安全控制线,并报送化工园区所在地设区的市级和县级地方人民政府规划主管部门、应急管理部门。

4.6 化工园区所在地设区的市级和县级地方人民政府规划主管部门应严格控制化工园区周边土地开发利用,土地规划安全控制线范围内的开发建设项目应经过安全风险评估,满足安全风险控制要求。

5 布局

5.1 化工园区应综合考虑主导风向、地势高低落差、企业装置之间的相互影响、产品类别、生产工艺、物料互供、公用设施保障、应急救援等因素,合理布置功能分区。劳动力密集型的非化工企业不得与化工企业混建。

5.2 化工园区行政办公、生活服务区等人员集中场所与生产功能区应相互分离,布置在园区边缘或园区外;消防站、应急响应中心、医疗救护站等重要设施的布置应有利于应急救援的快速响应需要,并与涉及爆炸物、毒性气体、液化易燃气体的装置或设施保持足够的安全距离。

5.3 化工园区整体性安全风险评估应结合国家有关法律法规和标准规范要求,评估化工园区布局的安全性和合理性,对多米诺效应进行分析,提出安全风险防范措施,降低区域安全风险,避免多米诺效应发生。

5.4 在安全条件审查时,危险化学品建设项目单位提交的安全评价报告应对危险化学品建设项目与周边企业的相互影响进行多米诺效应分析,优化平面布局。

6 准入和退出

6.1 化工园区应当严格根据《园区总体规划》和《园区产业规划》,制定适应区域特点、地方实际的《园区产业准入目录》和“禁限控”目录。

6.2 化工园区的项目准入应有利于形成相对完整的“上中下游”产业链和主导产业,实现园区内资源的有效配置和充分利用。

6.3 园区内危险化学品建设项目应由具有相关工程设计资质的单位设计;涉及“两重点一重大”装置的专业管理人员必须具有大专以上学历、操作人员必须具有高中以上文化程度,企业特种作业人员应持证上岗。

6.4 凡存在重大安全隐患、生产工艺技术落后、不具备安全生产条件且难以治理的或整改后仍不能达到要求的企业,应予以关闭、退出园区。

7 配套功能设施

7.1 化工园区供水水源应充足、可靠,建设统一集中的供水设施和管网,满足企业和园区配套设施生产、生活、消防用水的需求。

7.2 化工园区应能保障双电源供电。供电应满足园区各企业和园区配套设施生产、生活和应急用电需求,电源可靠。

7.3 化工园区公用管廊应满足《化工园区公共管廊管理规程》(GB/T 36762)要求。

7.4 化工园区应运用物联网等先进技术对危险化学品运输车辆进出进行实时监控,实行专用道路、专用车道和限时限速行驶等措施,由化工园区实施统一管理,严格管控运输安全风险。有危险化学品车辆聚集较大安全风险的化工园区应建设危险化学品车辆专用停车场。

7.5 化工园区应按照“分类控制、分级管理、分步实施”要求,结合产业结构、产业链特点、安全风险类型等实际情况,实行封闭化管理。原则上要按照核心控制区、关键控制区、一般控制区的防护等级,通过采取不同的封闭监控管理手段,实行封闭化管理。化工园区应建立完善的门禁系统和视频监控系统,对易燃易爆、有毒有害化学品和危险废物等物料、人员、车辆进出实施全过程监管。

7.6 化工园区应按照国家标准规范要求,配套建设固体废物特别是危险废物集中处置设施,并实行专业化运营管理,对危险废物种类、产生量、流向、贮存、处置、转移等全链条的风险实施监督和管理。

7.7 化工园区应合理分析和估算安全事故废水量,根据需求规划建设安全事故废水应急设施,确保安全事故发生时能满足废水处置要求。

8 一体化安全管理及应急救援

8.1 化工园区所在地方人民政府应明确园区安全生产和应急管理机构,实施安全生产与应急一体化管理,建立健全行业监管、协同执法和应急救援的联动机制,协调解决园区内企业之间的安全生产重大问题,统筹指挥园区的应急救援工作,指导企业落实安全生产主体责任,全面加强安全生产和应急管理工作。

8.2 化工园区应根据企业数量、产业特点、整体安全风险状况,配备满足安全监管需要的人员,其中具有相关化工专业学历或化工安全生产实践经历的人员或注册安全工程师的人员数量不低于安全监管人员的75%。

8.3 化工园区应按照国家有关要求,制定风险风险分级管控制度,对园区内企业进行安全风险分级,加强对红色、橙色安全风险的分析、评估、预警。

8.4 化工园区应根据国家有关要求,建设化工园区安全监管和应急救援信息平台,实现危险化学品重大危险源在线监测监控,企业安全生产风险动态预警和分级推送,对园区内重点企业、重点场所、基础设施进行在线实时管控。

8.5 化工园区应制定总体应急预案及专项预案,并至少每年组织1次安全事故应急救援演练。

8.6 化工园区消防站应按照不低于《城市消防站建设标准》中特勤消防站的标准进行设置。化工园区应建设有危险化学品专业应急救援队伍;根据自身安全风险类型和实际需求,配套建设医疗急救场所和气防站。

8.7 化工园区应建立健全园区内企业及公共应急物资储备保障制度,统筹规划配备充足的应急物资装备。

附件:化工园区安全风险排查治理检查表

序号

要素

排查内容

评分标准

1

设立

(20分)

(1)化工园区应整体规划、集中布置,化工园区内不应有居民居住。

0分-无整体规划或化工园区内有居民居住;

1分-整体规划,但未集中布置;

5分-符合条件。

(2)化工园区应符合国家、区域和省市产业布局规划要求,在城乡总体规划确定的建设用地范围之内。

0分-不符合国家、区域和省市产业布局规划要求或不在城乡总体规划确定的建设用地范围之内;

5分-符合条件。

(3)化工园区应在时效期(5年)内经过整体性安全风险评估,且满足国家安全风险基准要求。

0分-未开展整体性安全风险评估或安全风险不可以接受;

1分-整体性安全风险评估不在时效期内;

5分-符合条件。

(4)化工园区的设立应经省级及以上人民政府的批复认定。

0分-未经省级及以上人民政府批复认定;

5分-符合条件。

2

选址及规划

(30分)

(5)化工园区所在地省级和设区的市级人民政府应编制《化工行业发展规划》和《化工行业安全发展规划》,化工园区应位于其专门用于危险化学品的生产、储存规划区域。

0分-未编制《化工行业发展规划》和《化工行业安全发展规划》,或化工园区未位于危险化学品的生产、储存规划区域;

1分-编制了《化工行业发展规划》;

3分-编制了《化工行业安全发展规划》;

5分-符合条件。

(6)化工园区选址应把安全放在首位,化工园区应当进行选址安全评估,化工园区与城市建成区、人口密集区、重要设施、敏感目标之间保持足够的安全防护距离,留有适当的绿化缓冲带,将化工园区安全与周边公共安全的相互影响降至最低。

0分-未进行选址安全评估,或化工园区与城市建成区、人口密集区、重要设施、敏感目标之间安全防护距离不满足要求;

1分-进行了选址安全评估,化工园区与城市建成区、人口密集区、重要设施、敏感目标之间安全防护距离满足要求;绿化缓冲带小于200米;

3分-进行了选址安全评估,化工园区与城市建成区、人口密集区、重要设施、敏感目标之间安全防护距离满足要求;绿化缓冲带200-500米;

5分-进行了选址安全评估,化工园区与城市建成区、人口密集区、重要设施、敏感目标之间安全防护距离满足要求;绿化缓冲带大于等于500米。

(7)化工园区应编制《化工园区总体规划》和《化工园区产业规划》。《化工园区总体规划》应包括安全生产和综合防灾减灾规划章节。

0分-未编制《化工园区总体规划》和《化工园区产业规划》,或无安全生产和综合防灾减灾规划章节的;

5分-符合条件。

(8)化工园区管理部门应委托省级及以上安全技术机构开展化工园区整体性安全风险评估,评估化工园区安全风险,提出消除、降低或控制安全风险的对策措施。

0分-未按照规定要求开展化工园区整体性安全风险评估;

5分-符合条件。

(9)化工园区管理部门应依据整体性安全风险评估结果和相关法规标准的要求,划定化工园区周边土地规划安全控制线,并报送化工园区所在地设区的市级和县级地方人民政府规划主管部门和应急管理部门。

0分-未设置化工园区周边土地规划安全控制线;

1分-设置了化工园区周边土地规划安全控制线,但未报送;

5分-符合条件。

(10)化工园区所在地设区的市级和县级地方人民政府规划主管部门应严格控制化工园区周边土地开发利用,土地规划安全控制线范围内的开发建设项目应经过安全风险评估,满足安全风险控制要求。

0分-土地规划安全控制线内的开发项目未经过安全风险评估,不满足安全风险控制要求;

5分-符合条件。

3

布局

(20分)

(11)化工园区应综合考虑主导风向、地势高低落差、企业装置之间的相互影响、产品类别、生产工艺、物料互供、公用设施保障、应急救援等因素,合理布置功能分区。劳动力密集型的非化工企业不得与化工企业混建。

0分-劳动力密集型的非化工企业与化工企业混建;

1分-功能分区未严格执行国家相关标准,功能分区不合理;

5分-符合条件。

(12)化工园区行政办公、生活服务区等人员集中场所与生产功能区应相互分离,布置在化工园区边缘或化工园区外;消防站、应急响应中心、医疗救护站等重要设施的布置应有利于应急救援的快速响应需要,并与涉及爆炸物、毒性气体、液化易燃气体的装置或设施保持足够的安全距离。

0分-行政办公、生活服务区等人员集中场所与生产功能区未相互分离,或消防站、应急响应中心、医疗救护站等重要设施的布置不能满足应急救援的快速响应需要;

1分-行政办公、生活服务区等人员集中场所与生产功能区相互分离,但未布置在化工园区边缘或化工园区外;或消防站、应急响应中心、医疗救护站等重要设施的布置满足应急救援的快速响应需要,但受涉及爆炸物、毒性气体、液化易燃气体的装置或设施影响,未采取有效防护措施;

3分-消防站、应急响应中心、医疗救护站等重要设施的布置满足应急救援的快速响应需要,但受涉及爆炸物、毒性气体、液化易燃气体的装置或设施影响,采取了有效防护措施;

5分-符合条件。

(13)化工园区整体性安全风险评估应结合国家有关法律法规和标准规范要求,评估化工园区布局的安全性和合理性,对多米诺效应进行分析,提出安全风险防范措施,降低区域安全风险,避免多米诺效应发生。

0分-未进行多米诺效应分析;

1分-进行了多米诺效应分析,但未对化工园区布局的安全性和合理性提出意见,未提出安全风险防范措施;

5分-符合条件。

(14)在安全条件审查时,危险化学品建设项目单位提交的安全评价报告应对危险化学品建设项目与周边企业的相互影响进行多米诺效应分析,优化平面布局,将多米诺效应的影响降到最低。

0分-危险化学品建设项目安全评价报告未进行多米诺效应分析;

1分-危险化学品建设项目安全评价报告进行了多米诺效应分析,对优化平面布局未提出建议措施;

5分-符合条件。

4

准入和退出

(20分)

(15)化工园区应当严格根据《化工园区总体规划》和《化工园区产业规划》,制定适应区域特点、地方实际的《化工园区产业准入目录》和“禁限控”目录。

0分-未制定《化工园区产业准入目录》或“禁限控”目录;

1分-《化工园区产业准入目录》和“禁限控”目录未明确产业目录、产业类别、生产能力、工艺水平等关键指标;

5分-符合条件。

(16)化工园区的项目准入应有利于形成相对完整的“上中下游”产业链和主导产业,实现化工园区内资源的有效配置和充分利用。

0分-近5年化工园区的准入项目与化工园区“上中下游”产业链和主导产业无关;

1分-近5年化工园区的准入项目与化工园区“上中下游”产业链和主导产业有一定关联性;

5分-符合条件。

(17)化工园区内危险化学品建设项目应由具有相关工程设计资质的单位设计;涉及“两重点一重大”装置的专业管理人员必须具有大专以上学历、操作人员必须具有高中以上文化程度,企业特种作业人员应持证上岗。

0分-园区内危险化学品建设项目未由具有相关工程设计资质的单位设计,或涉及“两重点一重大”装置的专业管理人员不具有大专以上学历,或操作人员不具有高中以上文化程度,或特种作业人员未持证上岗;

5分-符合条件。

(18)凡存在重大安全隐患、生产工艺技术落后、不具备安全生产条件且难以治理的或整改后仍不能达到要求的企业应予以关闭、退出化工园区。

0分-存在重大安全隐患、生产工艺技术落后、不具备安全生产条件且难以治理的或整改后仍不能达到要求的企业;

5分-符合条件。

5

配套功能设施

(35分)

(19)化工园区供水水源是否充足、可靠,建设统一集中的供水设施和管网,满足企业和化工园区配套设施生产、生活、消防用水的需求。

0分-供水不能满足企业和化工园区配套设施生产、生活、消防用水的需求;

3分-供水水源充足、可靠,但化工园区未建设统一集中的供水设施和管网;

5分-符合条件。

(20)化工园区应能保障双电源供电。供电应满足化工园区各企业和化工园区配套设施生产、生活和应急用电需求,电源可靠。

0分-供电不满足保障双电源供电;

5分-符合条件。

(21)化工园区公用管廊应满足《化工园区公共管廊管理规程》(GB/T 36762)要求。

0分-未建设公用管廊;

1分-建有公用管廊,但未按照《化工园区公共管廊管理规程》(GB/T 36762)要求建设;

5分-符合条件。

(22)化工园区应运用物联网等先进技术对危险化学品运输车辆进出化工园区进行实时监控,实行专用道路、专用车道和限时限速行驶等措施,由化工园区实施统一管理,严格管控运输安全风险。有危险化学品车辆聚集较大安全风险的化工园区应建设危险化学品车辆专用停车场。

0分-未对化工园区危险化学品运输车辆进出化工园区采用信息化手段实施统一管理,管控运输安全风险的;或有危险化学品车辆聚集较大安全风险的化工园区但未建设危险化学品车辆专用停车场;

1分-有危险化学品车辆聚集较大安全风险的化工园区,未建设危险化学品车辆专用停车场,但对化工园区危险化学品运输车辆进出化工园区采用信息化手段实施统一管理,管控运输安全风险;

3分-没有危险化学品车辆聚集较大安全风险的化工园区,对化工园区危险化学品运输车辆进出化工园区采用信息化手段实施统一管理,管控运输安全风险;

5分-符合条件。

(23)化工园区应按照“分类控制、分级管理、分步实施”的要求,结合产业结构、产业链特点、安全风险类型等实际情况,实行封闭化管理。原则上要按照核心控制区、关键控制区、一般控制区的防护等级,通过采取不同的封闭监控管理手段,实行封闭化管理。化工园区应建立完善的门禁系统和视频监控系统,对易燃易爆、有毒有害化学品和危险废物等物料、人员、车辆进出实施全过程监管。

0分-未按照“分类控制、分级管理、分步实施”的要求实行化工园区封闭化管理,或未建立门禁系统和视频监控系统;

1分-实行化工园区封闭化管理,但未建立门禁系统和视频监控系统;

3分-对核心控制区、关键控制区实施封闭化管理,并建立门禁系统和视频监控系统,但未对易燃易爆、有毒有害化学品和危险废物等物料、人员、车辆进出实施全过程监管;

5分-符合条件。

(24)化工园区应按照国家标准规范要求,配套建设固体废物特别是危险废物集中处置设施,并实行专业化运营管理,对危险废物种类、产生量、流向、贮存、处置和转移等全链条的风险实施监督和管理。

0分-未按照国家标准规范要求,配套建设固体废物特别是危险废物集中处置设施,并实行专业化运营管理,对危险废物种类、产生量、流向、贮存、处置和转移等全链条的风险实施监督和管理。

5分-符合条件。

(25)化工园区应合理分析和估算事故废水量,根据需求规划建设安全事故废水应急设施,确保安全事故发生时能满足废水处置要求。

0分-未对化工园区安全事故废水进行合理分析和估算,化工园区安全事故发生时不能满足事故废水处置要求;

1分-对化工园区安全事故废水进行了合理分析和估算,化工园区安全事故发生时基本能满足废水处置要求,但未规划建设安全事故废水应急设施;

5分-符合条件。

6

一体化安全管理及应急救援

(35分)

(26)化工园区所在地方人民政府应明确化工园区安全生产和应急管理机构,实施安全生产与应急一体化管理,建立健全行业监管、协同执法和应急救援的联动机制,协调解决化工园区内企业之间的安全生产重大问题,统筹指挥化工园区的应急救援工作,指导企业落实安全生产主体责任,全面加强安全生产和应急管理工作。

0分-未明确化工园区安全生产和应急管理机构;

1分-明确了化工园区安全生产和应急管理机构,但未实施安全生产与应急一体化管理;

3分-明确了化工园区安全生产和应急管理机构,实施了安全生产与应急一体化管理,但未建立健全行业监管、协同执法和应急救援的联动机制;

5分-符合条件。

(27)化工园区应根据企业数量、产业特点、整体风险状况,配备满足安全监管需要的人员,其中具有相关化工专业学历或化工安全生产实践经历的人员或注册安全工程师的人员数量不低于安全监管人员的75%。

0分-未配备具有相关化工专业学历或化工安全生产实践经历的人员或注册安全工程师等专业监管人员;

1分-配备了具有相关化工专业学历或化工安全生产实践经历的人员或注册安全工程师等专业监管人员,但比例低于75%;

5分-符合条件。

(28)化工园区应按照国家有关要求,制定安全风险分级管控制度,对化工园区内企业进行安全风险分级,加强对红色、橙色安全风险的分析、评估、预警。

0分-未按照国家有关要求,对化工园区内企业进行安全风险分级,并制定安全风险分级管控制度;

5分-符合条件。

(29)化工园区应根据国家有关要求,建设化工园区安全监管和应急救援信息平台,实现危险化学品重大危险源在线监测监控,企业安全生产风险动态预警和分级推送,对化工园区内重点企业、重点场所、基础设施进行在线实时管控。

0分-未建设化工园区安全监管和应急救援信息平台;

1分-建设了化工园区安全监管和应急救援信息平台,但未实现重大危险源在线监测监控,企业安全生产风危险化学品险动态预警和分级推送,对化工园区内重点企业、重点场所、基础设施进行在线实时管控;

5分-符合条件。

(30)化工园区应急管理机构应制定总体应急救援预案及专项预案,并至少每年组织1次安全事故应急救援预案演练。

0分-未制定总体应急救援预案及专项预案或未按要求组织安全事故应急救援预案演练;

5分-符合条件。

(31)化工园区消防站应按照不低于《城市消防站建设标准》中特勤消防站的标准进行设置。化工园区应建设有危险化学品专业应急救援队伍;根据自身安全风险类型和实际需求,配套建设医疗急救场所和气防站。

0分-未建设化工园区消防站;

1分-建设了化工园区消防站,但未建有危险化学品专业应急救援队伍;

3分-建设了化工园区特勤消防站,但未建有危险化学品专业应急救援队伍;

5分-符合条件。

(32)化工园区应建立健全化工园区内企业及公共应急物资储备保障制度,统筹规划配备充足的应急物资装备。

0分-未建立企业及公共应急物资储备保障制度,统筹规划配备充足的应急物资装备;

5分-符合条件。

7

化工园区总分值Z

/

/

评分说明:

1.评分时,对32项排查内容按照各自对应的评分标准逐一进行评分。

2.评分按照0-1-3-5评分制,其中:0分表示不符合标准要求,1分表示与标准要求偏差较大,3分表示与标准要求存在部分偏差,5分表示符合标准要求;对具有二元选择性的排查内容,只设5分或0分。

3.区总分采用百分制进行评分,总分值按如下公式计算:


式中:Z—化工园区总分值;Ei—单项排查内容分值。

4.根据评分结果,85分以上为优秀,70-84分为良好,60-69分为基本合格,59分以下不合格。

危险化学品企业安全风险隐患排查治理导则(征求意见稿)

1 总则

1.1 为切实推进危险化学品企业落实安全生产主体责任,着力构建安全风险分级管控及隐患排查治理的双重预防机制,有效防范重特大安全事故,根据国家相关法律、法规、规章及标准,制定本导则。

1.2 本导则适用于生产、使用和储存危险化学品企业(以下简称企业)的安全风险隐患排查治理工作,其他企业可参照执行。

1.3 风险是某一特定危害事件发生的可能性与其后果严重性的组合;存在安全风险的设施、部位、场所和区域,以及在设施、部位、场所和区域实施的伴随风险的作业活动,或以上两者的组合构成了风险点;对风险所采取的管控措施存在缺陷或缺失时就构成安全隐患,包括物的不安全状态、人的不安全行为和管理上的缺陷等方面。

2 基本要求

2.1 企业是风险隐患排查治理的主体,要逐级落实安全风险隐患排查治理责任,对安全风险全面管控,对安全隐患治理实行闭环管理,保证生产安全。

2.2 企业应建立健全安全风险隐患排查治理工作机制,建立安全风险隐患排查治理管理制度,企业全体员工应按照责任制要求参与风险隐患排查治理工作。

2.3 企业应充分利用安全检查表(SCL)、工作危害分析(JHA)、故障类型和影响分析(FMEA)、危险和可操作性分析(HAZOP)等安全风险分析方法,或多种方法的组合,开展过程危害分析,排查生产过程中的安全风险隐患。

2.4 企业应对涉及 “两重点一重大”的生产储存装置定期开展HAZOP分析;精细化工企业应按要求开展反应安全风险评估。

3 安全风险隐患排查方式及频次

3.1 安全风险隐患排查方式

3.1.1 企业应根据安全生产法律法规和安全风险管控情况,按照化工过程安全管理的要求,结合生产工艺特点,针对可能发生安全事故的风险点,开展安全风险隐患排查工作,做到安全风险隐患排查全覆盖、责任到人。

3.1.2 安全风险隐患排查形式包括日常排查、综合性排查、专业性排查、季节性排查、重点时段及节假日前排查、事故类比排查和外聘专家诊断式排查等。

(1)日常排查是指基层单位班组、岗位员工的交接班检查和班中巡回检查,以及基层单位(厂)管理人员和各专业技术人员的日常性检查;日常排查要加强对关键装置、重点部位、重大危险源的检查和巡查;

(2)综合性排查是指以安全生产责任制、各项专业管理制度、安全生产管理制度和化工过程安全管理各要素落实情况为重点开展的全面检查;

(3)专业排查是指按专业对生产各系统进行的检查;

(4)季节性排查是指根据各季节防范特点、突出重点而开展的检查;

(5)重点时段及节假日前排查是指在重大活动、重点时段和节假日前,对装置生产是否存在异常状况和安全隐患、备用设备状态、备品备件、生产及应急物资储备、保运力量安排、安全保卫、应急、消防等方面进行的检查;

(6)事故类比排查是指对企业内或同类企业发生安全事故后举一反三的安全检查;

(7)外聘专家诊断式排查是指聘请外部专家对企业进行的对标合规性检查。

3.2 安全风险隐患排查频次

3.2.1 开展安全风险隐患排查的频次应满足:

(1)装置操作人员现场巡检间隔不得大于2小时,涉及“两重点一重大”的生产、储存装置和部位的操作人员现场巡检间隔不得大于1小时;

(2)基层车间(装置,下同)直接管理人员(主任、工艺、设备技术人员)、电气、仪表人员每天至少两次对装置现场进行相关专业检查;

(3)基层车间应结合岗位责任制检查,至少每周组织一次安全风险隐患排查;基层单位(厂)应结合岗位责任制检查,至少每月组织一次安全风险隐患排查;

(4)企业应根据季节性特征及本单位的生产实际,每季度开展一次有针对性的季节性安全风险隐患排查;重大活动、重点时段及节假日前必须进行安全风险隐患排查;

(5)企业至少每半年组织一次,基层单位至少每季度组织一次综合性排查和专业排查,两者可结合进行;

(6)当同类企业发生安全事故时,应举一反三,及时进行事故类比安全风险隐患专项排查。

3.2.2 当发生以下情形之一时,应根据情况及时组织进行相关专业性排查:

(1)颁布实施有关最新的法律法规、标准规范或原有适用法律法规、标准规范重新修订的;

(2)组织机构和人员发生重大调整的;

(3)装置工艺、设备、电气、仪表、公用工程或操作参数发生重大改变的;

(4)外部安全生产环境发生重大变化的;

(5)发生安全事故或对安全事故、事件有新认识的;

(6)气候条件发生大的变化或预报可能发生重大自然灾害前。

3.2.3 企业应对涉及“两重点一重大”的生产储存装置运用HAZOP分析法进行安全风险辨识分析,一般每3年开展一次;对涉及“两重点一重大”和首次工业化设计的建设项目,应在基础设计阶段开展HAZOP分析工作;对其他生产储存装置的安全风险辨识分析,针对装置不同的复杂程度,可采用本导则第2.3所述的方法,每5年进行一次。

4 安全风险隐患排查内容

企业应结合自身安全风险及管控水平,按照化工过程安全管理的要求,参照附件推荐的安全风险隐患排查清单,编制符合自身实际的各类安全风险隐患排查表,开展安全风险隐患排查工作。

安全风险隐患排查内容包括但不限于以下方面:

(1)安全领导力;

(2)安全生产责任制;

(3)岗位安全教育和操作技能培训;

(4)过程安全生产信息管理;

(5)风险管理;

(6)设计与施工管理;

(7)试生产管理;

(8)装置运行安全管理;

(9)设备设施完好性;

(10)作业许可管理;

(11)承包商管理;

(12)变更管理;

(13)消防与应急管理;

(14)事故事件管理。

4.1安全领导力

4.1.1 企业安全生产目标制定及落实,组织开展安全风险研判与承诺公告情况。

4.1.2 企业主要负责人和安全管理人员安全生产责任制的履职情况。

4.1.3 各级管理人员参加各类安全活动、参与领导带(值)班、参与企业安全风险辨识与安全风险隐患排查管控情况。

4.1.4 安全生产管理体系建立及运行情况。

4.1.5安全管理机构的设置及安全管理人员的配备、能力保障情况。

4.1.6 安全生产费用提取和使用情况,员工工伤保险费用缴纳及安全生产责任险投保情况。

4.2 安全生产责任制

4.2.1企业依法依规制定完善全员安全生产责任制情况;根据企业岗位的性质、特点和具体工作内容,明确各层级所有岗位从业人员的安全生产责任,体现安全生产“人人有责”、“一岗双责”的情况。

4.2.2 全员安全生产责任制的培训、落实、考核等情况。

4.2.3 安全生产责任制与现行法律法规的符合性情况。

4.3 安全教育和岗位操作技能培训

4.3.1企业建立安全教育培训制度的情况。

4.3.2 企业主要负责人及安全管理人员参加安全培训及考核情况。

4.3.3 企业安全教育培训制度的执行情况,主要包括:

(1)三级安全教育培训体系的建立,安全教育培训需求的调查,安全培训计划及培训档案的建立情况;

(2)安全教育培训计划的落实,方式及效果的评估情况;

(3)从业人员安全教育培训考核上岗,特种作业人员持证上岗情况;

(4)人员、工艺技术、设备设施等发生改变时,及时对操作人员进行再培训情况;

(5)新工艺、新技术、新装置、新产品试生产前,全体管理人员和操作人员培训考核情况;

(6)对相关方人员的入厂安全教育培训情况。

4.4 过程安全生产信息管理

4.4.1 建立过程安全生产信息管理制度的情况。

4.4.2 按照AQ/T 3034的要求收集过程安全生产信息情况。

4.4.3 在过程危害分析、生产管理制度制定、操作规程及应急处置预案的编制、管理体系审核、员工安全教育培训手册编制以及安全事故调查等工作中利用过程安全生产信息的情况;相关人员及时获取最新安全生产信息的情况。

4.4.4 从业人员对过程安全生产信息的了解掌握情况。

4.4.5 法律法规及标准的获取、识别及应用情况。

4.5 风险管理

4.5.1建立安全风险管理制度的情况。

4.5.2 安全风险辨识开展情况,主要包括:

(1)对生产全过程及装置的全生命周期开展安全风险辨识和管理情况;

(2)对涉及“两重点一重大”生产储存装置定期运用HAZOP方法开展安全风险辨识的情况;

(3)管理机构、人员构成、生产装置等发生重大变化或发生安全事故时,及时进行安全风险辨识分析情况;

(4)安全风险辨识全员参与情况。

4.5.3 安全风险辨识分析内容的完整性情况,主要包括:

(1)工艺技术的本质安全性及安全风险程度分析情况;

(2)工艺系统可能存在的安全风险辨识情况;

(3)对严重事件的安全审查情况;

(4)控制风险的技术、管理措施及其失效可能引起的后果分析情况;

(5)现场设施失控和人为失误可能对安全造成的影响分析情况;

(6)在役装置发生变更后引入的安全风险分析情况;

(7)吸取本企业和其他同类企业安全事故及事件教训情况。

4.5.4安全风险分级管控与措施落实情况,主要包括:

(1)制定可接受安全风险标准的情况;

(2)对辨识出的所有安全风险进行分级和落实安全风险管控措施情况;

(3)对辨识分析发现的不可接受风险,制定并落实消除、减小或控制安全风险的措施,将安全风险控制在可接受的范围的情况。

4.6 设计管理

4.6.1 新、改、扩建设项目安全设施“三同时”符合性情况。

4.6.2 涉及“两重点一重大”装置自动化控制系统的配置情况。

4.6.3新开发工艺进行反应安全风险评估、组织专家开展安全论证情况。

4.6.4建设项目选址合理性情况,与周围敏感场所的外部安全距离满足性情况,包括在规划设计工厂的选址、设备布置时,开展定量安全风险评估(QRA)情况。

4.6.5 涉及“两重点一重大”的建设项目设计单位资质符合性情况,开展正规设计或安全设计诊断情况。

4.6.6内部总图布局、重要设施的平面布置、朝向、安全距离等合规性情况。

4.6.7 重大设计变更的管理情况。

4.7 试生产管理

4.7.1 试生产组织机构的建立及建设项目参与各相关方的安全管理范围与职责界定情况。

4.7.2试生产前期工作的准备情况,主要包括:

(1)总体试生产方案的编制、审查情况;

(2)人员准备、试车物资及应急器材准备情况;

(3)规程、方案、预案等相关资料的编制准备情况;

(4)“三查四定”工作的开展情况。

4.7.3 试生产工作的实施情况,主要包括:

(1)系统冲洗、吹扫、气密等工作的开展及验收情况;

(2)单机试车及联动试车工作的开展及验收情况;

(3)投料前安全条件审查情况。

4.8 装置运行安全管理

4.8.1操作规程与工艺卡片管理制度制定及执行情况,主要包括:

(1)操作规程与工艺卡片的编写及管理情况;

(2)操作规程内容完整性与AQ/T 3034要求的满足性情况;

(3)操作规程的适应性和有效性的定期确认与审核修订情况;

(4)操作规程文本的发布及方便操作人员随时查用情况;

(5)定期开展操作规程培训和考核情况;

(6)工艺卡片制作及使用情况;

(7)工艺技术、设备设施发生重大变更后对操作规程的及时修订情况;

4.8.2 异常工况监测预警及处置情况,主要包括:

(1)装备自动化控制系统,对重要工艺参数进行实时监控预警情况;

(2)采用在线安全监控、自动检测或人工分析数据等手段,及时判断发生异常工况的根源,评估可能产生的后果,制定安全处置方案,避免安全事故情况;

(3)可燃及有毒气体检测报警设施设置及投用情况。

4.8.3 开停车安全管理情况,主要包括:

(1)开停车前安全条件检查确认管理制度的建立情况;

(2)开停车前开展安全风险辨识分析、开停车方案的制定、安全措施的编制及落实情况;

(3)开车过程中重要步骤的签字确认情况,包括装置吹扫、清洗、气密试验时安全措施的制订,引进蒸汽、氮气、易燃易爆介质前的流程确认,引进物料时对物料流量、温度、压力、液位等参数变化情况的监测与流程再确认,进退料顺序和速率的管理,可能出现泄漏等异常现象部位的监控情况;

(4)停车过程中,设备和管线低点处的安全排放操作及吹扫处理后与其他系统切断、确认工作的执行情况。

4.8.4 工艺纪律、交接班制度的执行与管理情况。

4.8.5 工艺技术变更管理情况。

4.8.6 重大危险源安全控制设施设置及投用情况,主要包括:

(1)按照AQ 3035和AQ 3036要求配备的信息采集、监测系统、自动化控制系统设置及投用情况;

(2)一级、二级重大危险源及毒性气体、剧毒液体和易燃气体等重点设施设置的紧急停车系统设置及投用情况;

(3)涉及毒性气体、液化气体、剧毒液体的一级或者二级重大危险源,配备的独立安全仪表系统(SIS)设置及投用情况;

(4)视频监控系统设置及投用情况。

4.8.7 重点监管危险化工工艺安全控制措施的设置及投用情况。

4.8.8 剧毒、高毒危险品的密闭取样系统设置及投用情况。

4.8.9 储运设施的管理情况,主要包括:

(1)危险化学品装卸管理制度的制订及执行情况;

(2)储运系统设施的安全设计、安全控制、应急措施的落实情况;

(3)浮顶储罐安全运行情况;

(4)危险化学品仓库及储存管理情况。

4.8.10 光气、液氯、液氨、液化烃、氯乙烯、硝酸铵等有毒、易燃易爆危险化学品的特殊管控措施落实情况。

4.9 设备设施完好性

4.9.1 设备设施管理制度的建立情况。

4.9.2设备设施管理制度的执行情况,主要包括:

(1)设备设施管理台账的建立,备品配件管理,设备操作和维护规程编制,设备操作、维修人员的技能培训情况;

(2)对可能出现泄漏的部位、物料种类和泄漏量的统计分析情况,生产装置动静密封点的定期监(检)测及处置情况,各类泄漏检测报警仪器的定期标定情况,开展防腐蚀管理情况;

(3)电气设备设施安全操作、维护、检修工作的开展情况,电源系统安全可靠性分析和安全风险评估工作的开展情况,防爆电气设备、线路检查和维护管理情况;

(4)仪表自动化控制系统安全管理制度的执行情况,新(改、扩)建装置和大修装置的仪表自动化控制系统投用前及长期停用后的再次启用前的检查确认、日常维护保养情况,安全联锁保护系统停运、变更的专业会签和审批情况。

4.9.3 设备日常管理情况,主要包括:

(1)设备操作规程的编制及执行情况;

(2)大机组和重点动设备运行参数的自动监测及运行状况的评估情况;

(3)关键储罐、大型容器的防腐蚀、防泄漏相关工作开展情况;

(4)安全附件的维护保养情况;

(5)日常巡检工作开展情况;

(6)备用机泵的管理情况。

4.9.4 设备预防性维修工作开展情况,主要包括:

(1)关键设备设置在线监测情况;

(2)关键设备、连续监(检)测检查仪表的定期监(检)测检查情况;

(3)静设备密封件、动设备易损件的定期监(检)测情况;

(4)压力容器、压力管道附件的定期检查(测)情况。

4.9.5 安全仪表系统安全完整性等级评估工作开展情况,主要包括:

(1)安全仪表功能(SIF)及其相应的功能安全要求或安全完整性等级(SIL)评估情况;

(2)安全仪表系统的设计、安装、使用、管理和维护情况。

4.10 作业许可管理

4.10.1 危险作业许可制度的建立情况。

4.10.2 实施危险作业前,安全风险分析的开展、安全条件的确认、作业人员对作业风险的了解和安全风险控制措施的掌握、预防和控制安全风险措施的落实情况。

4.10.3危险作业许可票证的审查确认及签发情况,特殊作业管理程序与GB 30871要求的符合性情况。

4.10.4 现场监护人员对作业范围内的安全风险识别、应急处置能力的掌握情况。

4.10.5 作业过程中,管理人员现场监督检查情况。

4.10.6 检维修、施工、吊装等作业现场安全措施落实情况。

4.10.7 作业人员防护用品的配备使用情况。

4.11 承包商管理

4.11.1 承包商管理制度的建立情况。

4.11.2 承包商管理制度的执行情况,主要包括:

(1)对承包商的准入和绩效评价情况;

(2)承包商入厂前的教育培训、作业开始前的安全交底情况;

(3)对承包商的施工方案和应急预案的审查情况;

(4)与承包商签订安全管理协议,明确双方安全管理范围与责任情况;

(5)对承包商作业进行全程安全监督情况。

4.12 变更管理

4.12.1变更管理制度的建立情况。

4.12.2变更管理制度的执行情况,主要包括:

(1)变更申请、审批、实施、验收各环节的执行,变更前安全风险分析情况;

(2)变更带来的对生产要求的变化情况、过程安全信息的更新及对相关人员的培训情况:

(3)变更管理档案的建立情况;

4.13 应急管理

4.13.1企业应急管理情况,主要包括:

(1)应急管理体系的建立情况;

(2)应急预案编制与GB/T 29639的符合性情况,与周边企业和地方政府的预案衔接情况。

4.13.2 企业应急管理机构、人员配置、预案及相关制度的执行情况。

4.13.3 应急救援装备、物资、器材、设施配备和维护情况;消防系统运行维护情况。

4.13.4 应急救援预案的培训和演练,事故状态下的应急响应情况。

4.14 事故事件管理

4.14.1 事故事件管理制度的建立情况。

4.14.2 事故事件管理制度执行情况,主要包括:

(1)开展事件调查、原因分析情况;

(2)整改和预防措施落实情况;

(3)员工与相关方上报事件的激励机制建立情况;

(4)安全事故事件分享、档案建立及管理等情况。

4.14.3 将承包商在本企业发生的安全事故纳入本企业事故管理情况。

5 安全隐患治理与上报

5.1 安全隐患治理

5.1.1 对排查中发现的安全隐患问题,应当由企业立即组织整改,并对安全隐患排查治理情况如实记录,及时向员工通报。

5.1.2 在排查过程中发现的重大安全隐患,应及时向本企业主要负责人报告;主要负责人不及时处理的,可以向主管的负有安全生产监督管理职责的部门报告。

5.1.3 对于不能立即完成整改的,应从工程控制、安全管理、个体防护、应急处置及培训教育等方面采取有效的管控措施,防止安全事故的发生。

5.2 安全隐患上报

5.2.1 企业应定期向属地应急管理部门或相关部门上报安全隐患统计汇总及存在的重大隐患情况。

5.2.2 重大安全隐患的报告内容应包括:

(1)安全隐患的现状及其产生原因;

(2)安全隐患的危害程度和治理难易程度分析;

(3)安全隐患的治理方案及治理前保证安全的管控措施。

附录:定义和术语

下列术语和定义适用于本文件。

1 重大安全隐患

根据《化工和危险化学品生产经营单位重大生产安全事故隐患判定标准(试行)》(安监总管三〔2017〕121号)判断确定的安全隐患。

2 关键装置(场所)

在易燃、易爆、有毒、有害、易腐蚀、高温、高压、真空、深冷、临氢、烃氧化等条件下进行工艺操作的生产装置(场所)。

3 重点部位

生产、储存、使用易燃易爆、剧毒等危险化学品场所,以及可能形成爆炸、火灾场所的罐区、装卸台(站)、油库、仓库等;对关键装置安全生产起关键作用的公用工程系统等。

4 两重点一重大

重点监管的危险化工工艺、重点监管的危险化学品和危险化学品重大危险源。

5 “三查四定”

是建设项目中交前要经历的一个过程,“三查”主要指“查设计漏项、查工程质量及安全隐患、查未完工程量”,“四定”指对检查出来的问题“定任务、定人员、定时间、定措施”,限期完成。

6 危险作业

操作过程安全风险较大,容易发生人身伤亡或设备损坏,事故后果严重,需要采取特别控制措施的作业。一般包括:

(1)GB 30871规定的动火、进入受限空间、盲板抽堵、高处作业、吊装、临时用电、动土、断路等特殊作业;

(2)储罐切水、液化烃充装等危险性较大的作业;

(3)安全风险较大的设备检维修作业。

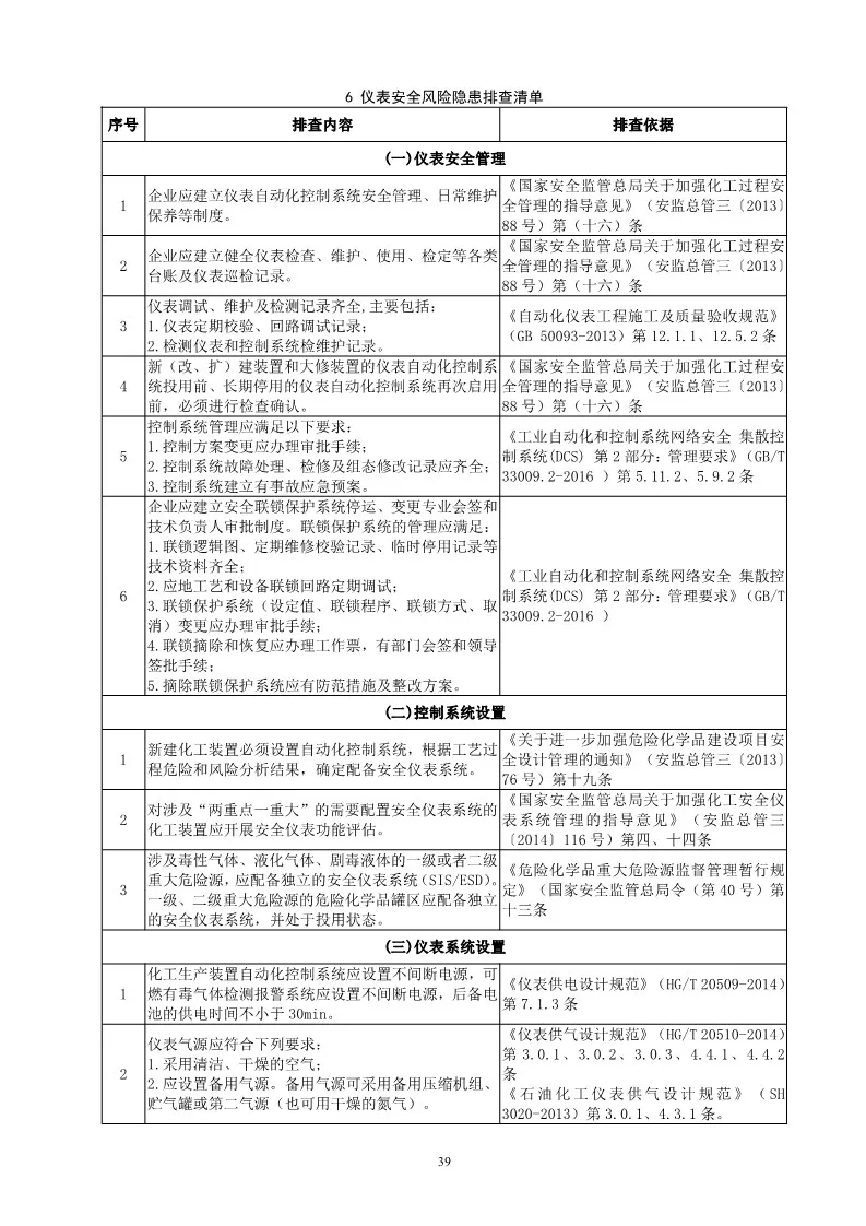
附件:安全风险隐患排查清单

640 (3).webp (12).jpg640 (3).webp (13).jpg640 (3).webp (14).jpg640 (3).webp (15).jpg640 (3).webp (16).jpg640 (3).webp (17).jpg640 (3).webp (18).jpg640 (3).webp (19).jpg640 (3).webp (20).jpg640 (3).webp (21).jpg640 (3).webp (22).jpg640 (3).webp (23).jpg640 (3).webp (24).jpg640 (3).webp (25).jpg640 (3).webp (26).jpg640 (3).webp (27).jpg640 (3).webp (28).jpg640 (3).webp (29).jpg640 (3).webp (30).jpg640 (3).webp (31).jpg640 (3).webp (32).jpg640 (3).webp (33).jpg640 (3).webp (34).jpg640 (3).webp (35).jpg640 (3).webp (36).jpg640 (3).webp (37).jpg640 (3).webp (38).jpg640 (3).webp (39).jpg640 (3).webp (40).jpg640 (3).webp (41).jpg640 (3).webp (42).jpg640 (3).webp (44).jpg

相关文章

推荐产品更多>>

最新求购更多>>

投稿报料及媒体合作

E-mail: luning@ibuychem.com