聚焦可持续发展 广东拟出台《印刷行业挥发性有机化合物排放标准》等6大行业挥发性有机物排放标准

来源:慧正资讯 2023-10-12 10:20

慧正资讯:为切实提升汽车维修、表面涂装(汽车制造业)、家具制造、人造石制造、印刷和制鞋6大行业大气污染物排放控制水平,改善大气环境质量,广东省生态环境厅组织有关单位编制了《汽车维修业大气污染物排放标准》(征求意见稿 )、《表面涂装(汽车制造业)挥发性有机化合物排放标准》(征求意见稿)、《家具制造行业挥发性有机化合物排放标准修订稿》(征求意见稿)、《人造石制造行业挥发性有机物排放标准》(征求意见稿)、《印刷行业挥发性有机化合物排放标准》(征求意见稿)、《制鞋行业挥发性有机化合物排放标准》(征求意见稿)六项地方标准。

1.png

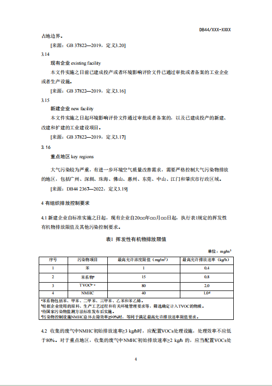
其中,为贯彻《中华人民共和国环境保护法》、《中华人民共和国大气污染防治法》、《广东省大气污染防治条例》等法律法规,落实可持续发展战略,保护生态环境,改善广东省环境空气质量,防治大气挥发性有机物污染,促进印刷行业生产工艺和污染治理技术的进步和可持续发展,保障人体健康,《印刷行业挥发性有机化合物排放标准》(征求意见稿)规定了印刷行业挥发性有机物排放控制要求、监测和监督管理要求。

6.png

本标准适用于现有印刷行业企业或生产设施的挥发性有机化合物排放控制,以及印刷行业建设项目的环境影响评价、环境保护设施设计、竣工环境保护验收、排污许可证核发及其投产后的挥发性有机化合物排放管理。

同时,该标准由县级以上人民政府生态环境行政主管部门负责监督实施。

7.png

8.png

9.png

10.png

11.png

12.png

13.png

14.png

15.png

16.png

17.png

相关文章

推荐产品更多>>

最新求购更多>>

投稿报料及媒体合作

E-mail: luning@ibuychem.com