2026年全面执行!建筑保温行业迎来又一强制性国家标准

来源:慧正资讯 2026-01-09 09:32

2026年8月1日起,我国建筑保温行业将进入一个全新的发展阶段——不仅要“能保温”,更要“必须安全”。国家市场监管总局、国家标准化管理委员会正式发布GB 46520—2025《建筑用绝热材料及制品燃烧性能安全技术规范》,这是一项强制性国家标准,为建筑保温材料划下安全红线。

11.png

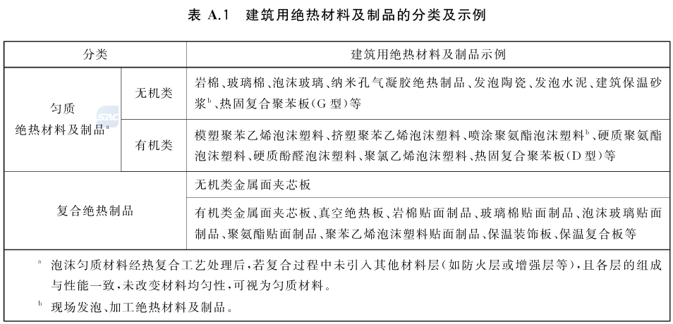
该标准根据有机材料、无机材料以及复合材料不同的燃烧特性,分类明确最低燃烧性能等级要求和烟气毒性、燃烧滴落物、产烟特性的等级要求,提高建筑保温用绝热材料及制品质量,降低火灾安全风险。标准中还给出建筑用绝热材料及制品的分类及示例,明确产品标识应包含产品名称、燃烧性能等级、生产单位等关键信息,以便产品质量追溯及监管工作的开展。

过去几年,因保温材料燃烧、产生有毒烟气、滴落物引燃等导致的火灾事故屡见不鲜,暴露了行业高速发展背后的安全漏洞。新国标的出台,不只是技术更新,更是对人民生命财产安全的有力保障——从“产品能不能用”转变为“必须安全才能用”。

三大类保温材料,精准划定安全红线

新国标最大亮点,是对有机、无机和复合材料三大类保温材料,分别制定最低燃烧性能等级要求,并配套多项安全指标:

🔹 强制底线:最低燃烧性能等级

🔹 毒气控制:烟气毒性等级

🔹 次生灾害防范:燃烧滴落物控制

🔹 逃生关键:产烟特性等级

12.jpg

无论保温性能多好,达不到安全等级,一律不得用于建筑工程。并且,不同应用场景还需符合相关技术标准,例如外墙外保温须满足GB 55037-2022《建筑防火通用规范》。

13.png14.png

清晰标识,监管透明化

为防止标准执行走样,新国标对产品标识提出三项强制要求:

🔹标识必须清晰:外包装及产品本体最小单元均需标注,不能印刷的需采用其他方式明示。

🔹信息必须完整:包括产品名称、燃烧性能等级、生产单位、唯一质量追溯标识等。

🔹配方必须公开:现场发泡的有机类制品,应注明阻燃剂成分及比例。

全透明、可追溯的市场环境,让不合格产品无处藏身,让监管和追责有依可循。

倒逼升级,重塑行业安全格局

新国标不仅解决技术问题,更将深刻影响行业生态:

明确材料分类及示例,杜绝“名称混乱”“自定等级”“夸大宣传”等行业顽疾。

安全不达标的产品和厂商将被强制淘汰,坚守安全底线的企业将获得更大竞争优势。

15.jpg

这是一次强制性行业洗牌,将有效降低建筑工程火灾风险,提升保温材料整体质量,推动行业向高质量、可持续方向发展。

新国标的发布,是国家监管的重拳,也是行业走向成熟与责任的重要里程碑。对于深耕建筑节能领域的专业品牌来说,安全始终是第一位。未来,每一件建筑节能产品,都将安全耐用,持久守护建筑的温度,助力中国建筑节能迈向更安全、更高质量的新阶段。


相关文章

推荐产品更多>>

最新求购更多>>

投稿报料及媒体合作

E-mail: luning@ibuychem.com